联系我们
咨询热线:
15869647590
微信:15869647590
QQ:287251968
地址:浙江省温州市瑞安市塘下镇新溪工业区
天津蛇形弹簧联轴器选型方法与安装










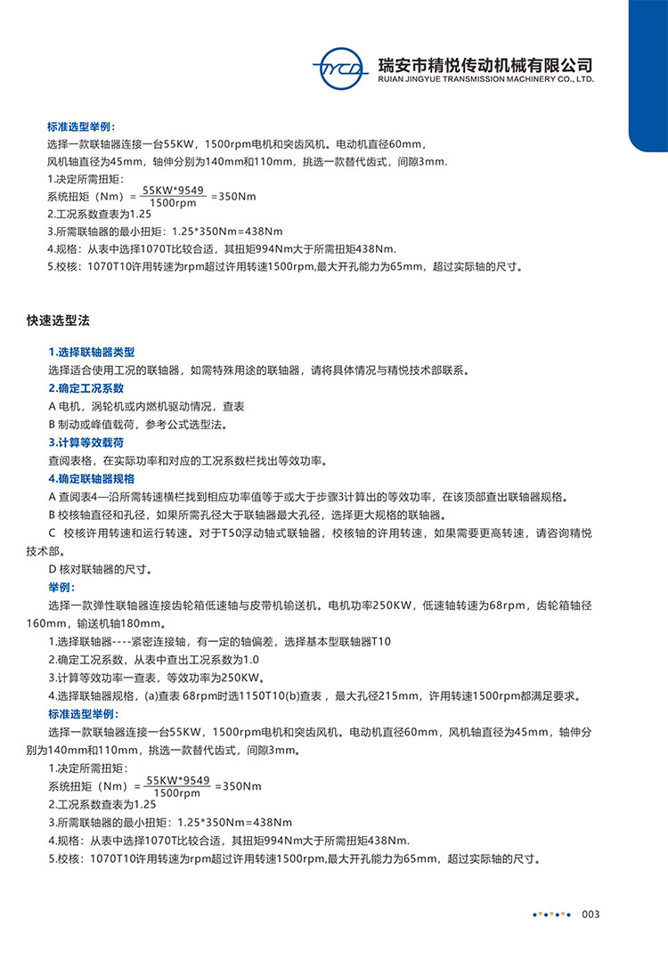
选型
标准选型法(除T41/T44/T63外) 快速选型法
标准选型方法可适用大多数电机,气轮机或发动机驱动的应用情况: 1.选择联轴器类型:
选择柔性联轴器需要下面的信息: 选择适合使用工况的联轴器,如需特殊用途的联轴器,请将具体情况与亿瑞技术部联系。
1.功率KW或者扭矩Nm 2.确定工况系数
2.转速rpm
A 电机,涡轮机或内燃机驱动情况,查表
3.应用场合或被连接的设备类型(电机至泵,齿轮减速机至传送带等) B 制动或峰值载荷,参考公式选型法。
4.轴直径,轴间隙 3.计算等效载荷
5.实际空间的限制情况 查阅表格,在实际功率和对应的工况系数栏找出等效功率。
6.特殊孔或完成孔信息及安装形式 4.确定联轴器规格:
特例是有峰植载荷和刹车情况的工况,有关这些情况, A查阅表4—沿所需转速横栏找到相应功率值等于或大于步骤3计算出的等效功率,在该顶部查出联轴器规格。 B 校核轴直径和孔径,如果所需孔径大于联轴器孔径,选择更大规格的联轴器。
使用后面的公式选型法,或向我公司 C 校核许用转速和运行转速。对于T50浮动轴式联轴器,校核轴的许用转速,
亿瑞技术部咨询。 如果需要更高转速,请咨询亿瑞技术部。
1.扭矩:决定系统扭矩,如果扭矩没有给出,可根据下面的公式计算: D 核对联轴器的尺寸。
系统扭矩(Nm)=K*9549*PW/rpm 举例
其中:功率(KW)是所需要的实际或传动功率 选择一款弹性联轴器连接齿轮箱低速轴与皮带机输送机。电机功率250KW,
(如果未知使用电机或汽轮机标牌上的数值)rpm是联轴器的实际转速。 低速轴转速为68rpm,齿轮箱轴径160mm,输送机轴180mm。
需要迅速改变方向或扭矩逆转的应用,必须咨询亿瑞技术部。 1.选择联轴器----紧密连接轴,有一定的轴偏差,选择基本型联轴器T10
2.工况系数:可根据表决定适当的工况系数。 2.确定工况系数,从表中查出工况系数为1.0
3.所需联轴器的扭矩: 3.计算等效功率—查表,等效功率为250KW。
根据下面式子决定所需联轴器的扭矩 4.选择联轴器规格,(a)查表 68rpm时选1150T10(b)查表,孔径215mm,
联轴器的扭矩=F(工况系数)*扭矩(N.m) 许用转速1500rpm都满足要求,
规格:找到所选联轴器的页码,在扭矩栏找到等于
或大于校核轴伸,轴端间隙和限制尺寸。
上面第三步得到的数值,,联轴器的型号体现的栏上。
5.检查:检查转速(rpm),孔径,间隙和尺寸。
标准选型举例:
选择一款联轴器连接一台55KW,1500rpm电机和突齿风机。电动机直径60mm,
风机轴直径为45mm,轴伸分别为140mm和110mm,挑选一款替代齿式,间隙3mm.
1.决定所需扭矩:
系统扭矩(Nm)=55KW*9549/1500rpm=350Nm
2. 工况系数查表为1.25
3.所需联轴器的扭矩:1.25*350Nm=438Nm
4.规格:从表中选择6107T比较合适,其扭矩994Nm大于所需扭矩438Nm.
5.校核:6107T10许用转速为rpm超过许用转速1500rpm,开孔能力
为65mm,超过实际轴的尺寸。
公式选型法
大多数情况下使用标准选型法,下面的过程用于:
a. 峰值载荷
b. 刹车应用(刹车盘或刹车轮是联轴器的一个整体部分,有关设计请与亿瑞技术部联系)
提供系统峰值扭矩和频率,循环周期和刹车扭矩将有助于更精确的使用公式选型法选型。
1. 峰值载荷:对于扭矩值比正常值高的电机应用情况,对于间歇运转,冲击载荷,由于启动或
停止而引起的惯性作用或系统引起的反复峰值载荷的应用情况,使用下面的一个公式。系统峰值载荷
是可能存在于系统中的载荷,选择联轴器的额定载荷等于或大于根据下面的式子计算出的选型扭矩。
A 无反向峰值载荷
选型扭矩(Nm)=系统峰值载荷或
系统峰值载荷KW*9549
选型扭矩(Nm)= rpm
B有反向峰值载荷
选型扭矩(Nm)=1.5*系统峰值载荷或
1.5系统峰值载荷KW*9549
选型扭矩(Nm)= rpm
C 偶然峰值载荷(无反向)
在联轴器的预期寿命期间,如果系统峰值载荷出现的次数少于1000次的,便用下面的公式:
选型扭矩(Nm)= 0.5*系统峰值载荷或
0.5*系统峰值载荷KW*9549
选型扭矩(Nm)= rpm
有反向扭转的情况,根据上面B步骤选型。
2. 刹车应用
如果刹车功率超过电机功率,根据下式使用刹车功率
选型扭矩(Nm)=刹车扭矩*工况系数
公式选型法举例---峰值载荷:
选择一款联轴器连接齿轮箱低速输出轴与热轧钢辊道轴,具有回动。电机功率为37KW,
系统作用于联轴器的峰值扭矩大概为17000Nm,联轴器转速为77rpm,驱动轴直径100mm带28mm*
16mm键,轧机轴直径135mm带28mm*16mm键,轧机轴直径135mm带36mm*20mm,轴间隙BE=180mm。
1. 型号: 选择合适的联轴器型号
2. 联轴器所需扭矩:用步骤1B中回动峰值载荷公式:2*17000=34000=选型扭矩。
3. 规格:从表中查出1150T35的扭矩39800超过选型扭矩34000Nm
4. 校核:1150T35的BE尺寸为187.5mm,轴轴套孔径270mm,
T轴套的孔径为215mm,许用转速为1500rpm,尺寸也符合要求。
工况系数: 基于经验性的指导,扭矩在手册数值和系统实际扭矩之间,
系统实际扭矩是标准的。
安装
安装要求低,蛇形弹簧联轴器的安装精度比一般联轴器低。弹簧可在轮毂齿槽内自由摆动,使其允许两轴
之间有较一定的径向,角度与轴向偏差,只要在一定的范围内且不会影响传递力的工作效果,也不会产生噪音与
影响寿命。
蛇形联轴器的安装对中数据:
1. 角度偏移量是由右图中的尺寸X减去Y的数值。
2. 平行偏移量是右图中的P值,即两个轮毂中心线的距离。
3. 端部浮动(零角度及平行偏移量)是从“0”间距开始测量的轮毂在外壳内的轴向运动。
表2所列出的数值是的使用表中所列的间距,标准联轴器元件,标准装配及样本许可转速的前提下。
表2-T型联轴器允许的偏移量及端部浮动。

表2
型号 | 安装极限 | 工作极限 | 外壳螺栓拧紧力矩值 | 允许转速(rmp) | 润滑剂重量 |
| ||||||
平行偏移量-P | 角度偏移量(X-Y) | 轮毂间距±%10 | 平行偏移量-P | 角度偏移量(X-Y) | 端部浮动物理极限(2*F) |
| ||||||
mm | mm | mm | mm | mm | mm | 公制螺栓(Nm) | kg |
| ||||
6020T | 0.15 | 0.08 | 3 | 0.30 | 0.25 | 5.33 | 11.3 | 4500 | 0.03 | |||
6030T | 0.15 | 0.08 | 3 | 0.30 | 0.30 | 5.03 | 11.3 | 4500 | 0.04 | |||
6040T | 0.15 | 0.08 | 3 | 0.30 | 0.33 | 5.36 | 11.3 | 4500 | 0.05 | |||
6050T | 0.20 | 0.10 | 3 | 0.41 | 0.41 | 5.38 | 23.6 | 4500 | 0.07 | |||
6060T | 0.20 | 0.13 | 3 | 0.41 | 0.46 | 6.55 | 23.6 | 4350 | 0.09 | |||
6070T | 0.20 | 0.13 | 3 | 0.41 | 0.51 | 6.58 | 23.6 | 4125 | 0.11 | |||
6080T | 0.20 | 0.15 | 3 | 0.41 | 0.61 | 7.32 | 23.6 | 3600 | 0.17 | |||
6090T | 0.20 | 0.18 | 3 | 0.41 | 0.71 | 7.26 | 23.6 | 3600 | 0.25 | |||
6100T | 0.25 | 0.20 | 5 | 0.51 | 0.84 | 10.90 | 35 | 2440 | 0.43 | |||
6110T | 0.25 | 0.23 | 5 | 0.51 | 0.91 | 10.90 | 35 | 2250 | 0.51 | |||
6120T | 0.28 | 0.25 | 6 | 0.56 | 1.02 | 14.12 | 73 | 2025 | 0.74 | |||
6130T | 0.28 | 0.30 | 6 | 0.56 | 1.19 | 14.00 | 73 | 1800 | 0.91 | |||
6140T | 0.28 | 0.33 | 6 | 0.56 | 1.35 | 14.50 | 73 | 1650 | 1.14 | |||
蛇形联轴器推荐的轮毂轴孔加工公差:
表3-推荐轴孔加工公差-捷科联轴器轮毂(mm)
表3
轴径(ISO/R775-1969) | 孔径公差 | ||
名义尺寸 | 公差 | 间隙配合 | 过盈配合 |
0-30 | k6 | F7 | M6 |
30-50 | k6 | F7 | K7 |
50-80 | m6 | F7 | K7 |
80-100 | m6 | F7 | M7 |
100-200 | m6 | F7 | P7 |
200-355 | m6 | F7 | R7 |
355-500 | m6 | F7 | R8 |
蛇形弹簧联轴器
采用2#锂基脂润滑设计的捷科蛇形联轴器结合了齿式联轴器之经济和弹性联轴器之扭转弹性的特点。蛇形弹簧联轴器为中载与重载联结提供经济,简单的解决方案。对于高扭矩的应用情况是简单,经济的联轴器。
- 天津蛇形弹簧联轴器选型方法与安装(浙江瑞安市)精悦传动机械有限公司是集科研,生产,经营为一体的技术型企业,公司坐落于浙江省瑞安市,公司通过配套齐全的生产设备和完善的检测手段生产出胀套,胀紧联结套,蛇形弹簧联轴器,蛇形弹簧,锁紧盘,风电锁紧盘,逆止器,蛇簧联轴器罩壳,铝壳,半联轴等机械配件.如有需要,欢迎来电:15869647590
- 我要提问 蛇形弹簧联轴器选型方法与安装多少钱? 蛇形弹簧联轴器选型方法与安装哪家好啊? 蛇形弹簧联轴器选型方法与安装哪家好,蛇形弹簧联轴器选型方法与安装哪里买,蛇形弹簧联轴器选型方法与安装多少钱,蛇形弹簧联轴器选型方法与安装怎么样,蛇形弹簧联轴器选型方法与安装规格
| * 联系人: | 请填写您的真实姓名 |
| * 手机号码: | 请填写您的联系电话 |
| * 电子邮件: | |
| 意向描述: | |
| 验证码: |
|
相关资讯
- 天津蛇形联轴器弹簧的用途
- 天津蛇形弹簧联轴器选型方法与安装
- 天津蛇形弹簧联轴器有什么特性及优点?
- 天津蛇形弹簧联轴器有什么用途?
- 天津蛇形弹簧联轴器----耐腐蚀性好
- 天津Z6型胀紧联结套,紧固作用强
- 天津Z4型胀紧联结套---有用的小配件
- 天津风电锁紧盘坚固耐用
- 天津Z6型胀紧联结套,质优价廉的选择
- 天津联轴器弹簧---稳定使用,质优价廉






